優質的服務流程
· quality of service processes ·

需求溝通傾聽客戶需求,了解用戶使用環境和現場工況
方案設計根據現場實際工況,針對性出具解決方案
合同簽訂技術和商務規范確認,簽訂合作協議
產品制作選擇最優質的元器件,嚴格按照技術協議
調試安裝現場規范安裝,靜態動態調試,分析儀運行
售后服務后續維護,持續跟進,終身維修

全國熱線
銷售熱線
公司地址山東濟南市槐蔭區太平河南路1567號均和云谷濟南匯智港6號樓


目錄概覽:
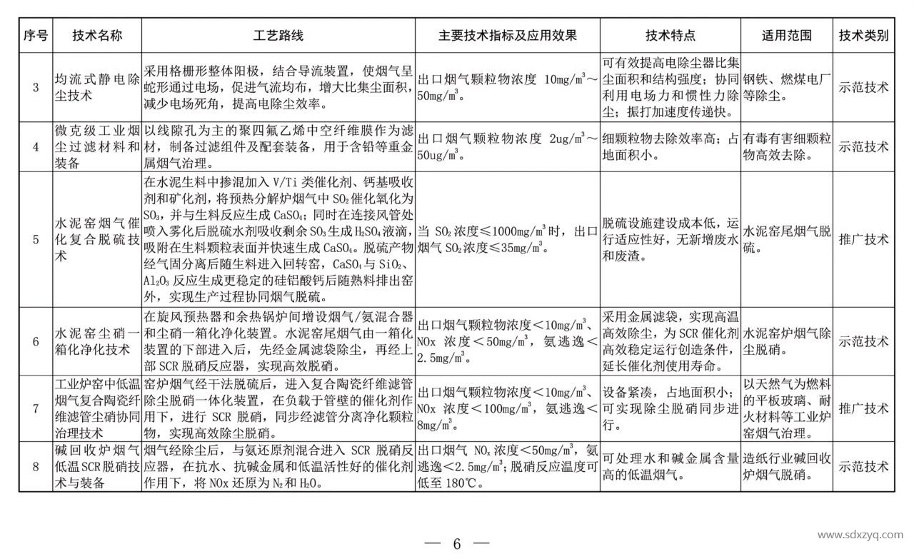
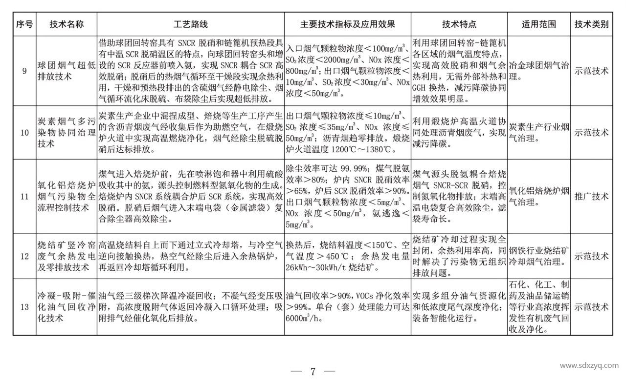
本次征求意見的《目錄》共有19項技術,覆蓋了除塵、脫硫脫硝、VOCs治理、惡臭氣體等多個大氣污染防治的細分領域。這些技術被分為推廣技術和示范技術兩大類,其中推廣技術6項,示范技術13項。推廣技術指的是那些經過實踐證明成熟可靠、治理效果穩定且經濟合理的技術,而示范技術則是指具有創新性、技術指標先進、治理效果好,并基本達到實際工程應用水平的技術。



技術亮點:
在這些技術中,有幾項特別引人注目。例如,低溫吸收-級配材料吸附油氣凈化技術、空調工件表面真空除油及回收利用技術被歸類為推廣技術,這意味著這些技術已經具備了廣泛的應用基礎和良好的市場前景。而冷凝-吸附-催化油氣回收凈化技術、官能團接枝改性纖維凈化惡臭氣體技術、生物法惡臭氣體治理技術和等離子體耦合噴淋洗滌惡臭治理技術被列為示范技術,顯示了這些技術在創新性和應用潛力上的優勢。
政策意義:
《目錄》的發布不僅是對現有污染防治技術的一次梳理,更是對未來技術發展方向的一次指引。通過鼓勵和推廣這些技術,可以有效地提高大氣污染防治的效率和效果,同時也為相關企業和研究機構提供了政策支持和市場機遇。此外,這些技術的推廣應用還將有助于實現減污降碳的目標,為中國實現綠色發展和生態文明建設提供強有力的技術支撐。
公眾參與:
生態環境部公開征求意見的做法,體現了政府在環境治理中的開放性和透明性。公眾和相關利益方的參與,不僅能夠為《目錄》的完善提供寶貴的意見和建議,還能夠增強公眾對環境保護的意識和參與度,形成政府、企業和公眾共同參與的環境治理格局。
《國家污染防治技術指導目錄(鼓勵類)》的發布,是中國在大氣污染防治領域邁出的重要一步。通過推廣和應用這些先進的污染防治技術,我們有理由相信,中國的空氣質量將會得到持續改善,為建設美麗中國貢獻力量。


需求溝通傾聽客戶需求,了解用戶使用環境和現場工況
方案設計根據現場實際工況,針對性出具解決方案
合同簽訂技術和商務規范確認,簽訂合作協議
產品制作選擇最優質的元器件,嚴格按照技術協議
調試安裝現場規范安裝,靜態動態調試,分析儀運行
售后服務后續維護,持續跟進,終身維修